2026 年第一季度,昂立教育披露了一份整體向好的財務資料教育。 報告期內,2026 年一季度公司實現營業收入 3.34 億元,同比增長 8.15%;歸母淨利潤 2460 萬元,同比增長 84.71%;利潤總額同比增長 133.83%教育。在收入端仍處於溫和增長的背景下,利潤端明顯加速。 但結合同期
每經AI快訊,中銀證券4月22日釋出研報稱,給予佰仁醫療(688198.SH,最新價:102.2元)"買入"評級快速。評級理由主要包括:1)業績實現快速增長,一季度表現亮眼;2)產品品牌優勢凸顯,新產品上市快速放量;3)持續加大研發投入,加快產品研發和註冊。風險提示:新產品銷售不達預期;新產品獲批不
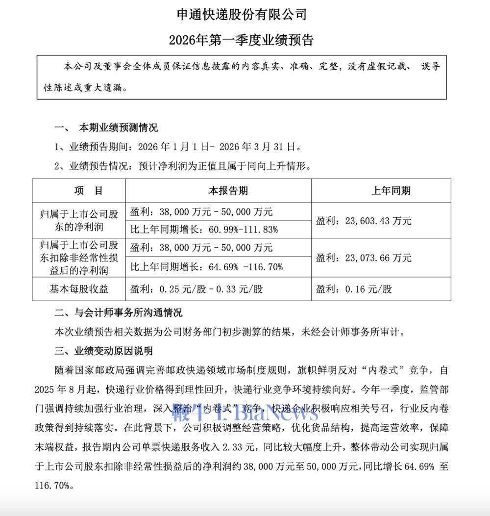
4月14日,申通快遞公告稱,預計2026年第一季度歸屬於上市公司股東的淨利潤為3.8億元-5億元,比上年同期增長60.99%-111.83%快遞。 官方表示,隨著國家郵政局強調完善郵政快遞領域市場制度規則,旗幟鮮明反對“內卷式”競爭,自2025年8月起,快遞行業價格得到理性回升,快遞行業競爭環境持續
科技!" alt="2026 年Q1創投全景覆盤:硬科技主線霸榜!"> 展開全文 2026 開年創投市場信心正式修復✅科技,融資事件 2865 起、披露金額 2560 億元,同比分別暴漲 52%、48%📈,單筆融資均值與中位數同步抬升,資金瘋狂湧向優質頭部專案,馬太效應持續拉滿💥! 賽道全面押注硬科