霍啟剛公開個人財產:35套物業曝光,多項房產與郭晶晶共同持有

據南方日報1月11日報道,香港新一屆立法會議員個人利益申報出爐,90名議員的申報表已上載到立法會網頁房產

霍啟剛公開個人財產:35套物業曝光,多項房產與郭晶晶共同持有

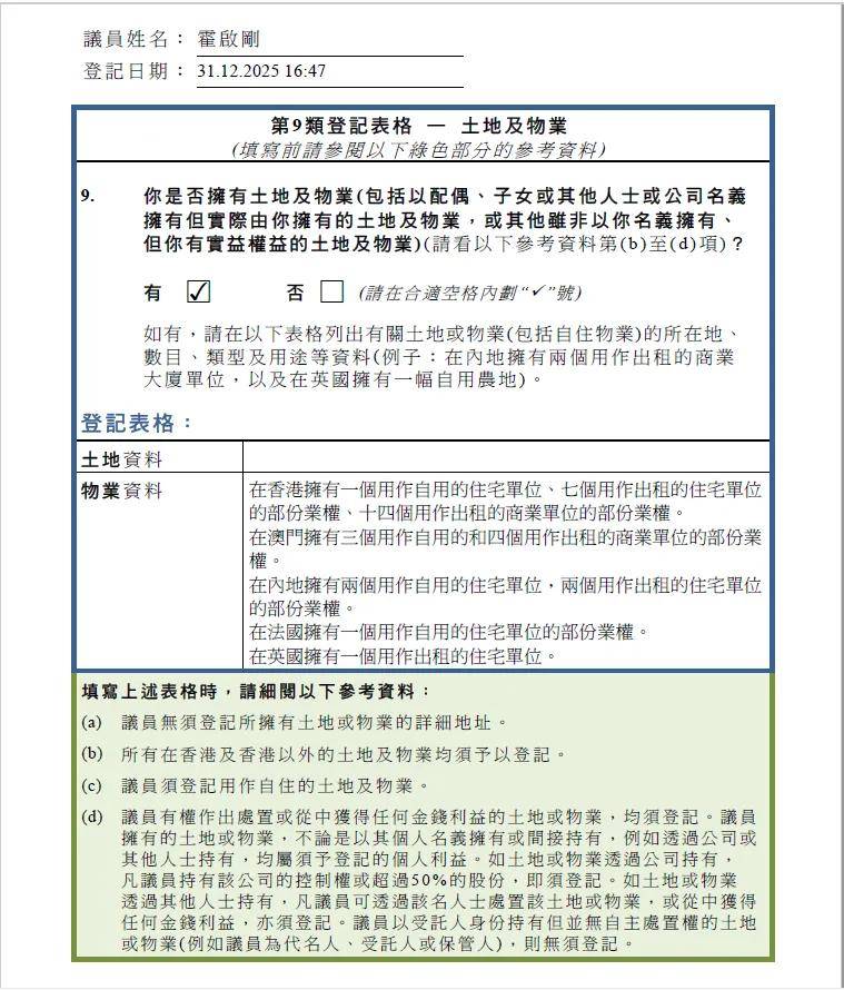
根據財產申報細節顯示,不少議員在內地和海外都持有物業,其中連任立法會議員的霍啟剛申報持有35個物業為最多,當中7個自用,其餘28個出租;相關物業遍佈香港、澳門、內地,以及英國、法國等國的城市,其中香港物業有22個、內地4個、澳門7個(含4個商業單位)房產

霍啟剛公開個人財產:35套物業曝光,多項房產與郭晶晶共同持有

霍啟剛財產申報表房產。立法會網頁截圖

翻查霍啟剛上屆提交的申報表,他於2022年提到在香港、內地,以及法國和英國擁有物業,但未提及數量房產。霍啟剛在2025年7月申報在港島有4個物業,九龍有10個。

霍家最具代表性的豪宅,早已被多次曝光房產。霍啟剛一家五口目前居住的淺水灣豪宅,市值高達1.6億港幣,作為家族重要資產,僅由大房長孫霍啟剛繼承。

霍啟剛公開個人財產:35套物業曝光,多項房產與郭晶晶共同持有

港媒報道截圖房產

展開全文

霍啟剛此次申報的35項物業均為個人直接持有,未包含家族信託資產,僅這部分公開資產已價值不菲房產

值得一提的是,公示的多項房產為霍啟剛與郭晶晶婚後共同持有,這種毫無保留的財產公示,被外界解讀為對婚姻的絕對坦誠,也向公眾傳遞了公職人員的透明態度,完美契合“香港立法會議員須在當選後14天內申報個人利益”的議事規則要求房產

有分析指,霍啟剛的資產佈局暗含家族戰略房產。內地物業集中在大灣區,如珠海的自住房、東莞的出租住宅和中山的家族專案,呼應了霍英東集團早年對南沙的投入。而海外資產選擇法國自住與英國出租組合,則體現穩健保值思路。

財產申報制度折射香港的透明度規則房產。根據立法會《議事規則》第83條,議員要在每屆任期舉行首次會議當日前向立法會秘書提供個人利益申報。立法會主席李慧瓊表示,相信議員會認真、按照要求儘快申報一切需要申報的事,會向秘書處瞭解議員提交情況。

來源 | 每日經濟新聞、南方日報

編輯 | 杜靜

責編 | 李兵

稽覈 | 陳霞 張瑞謙

本站內容來自使用者投稿,如果侵犯了您的權利,請與我們聯絡刪除。聯絡郵箱:[email protected]

本文連結://www.haizhilanhn.com/post/3650.html

🌐 /