專業文章丨刑事案件各階段辦案期限梳理與法律依據

專業文章丨刑事案件各階段辦案期限梳理與法律依據

【珠海律師、珠海法律諮詢、珠海律師事務所、京師律所、京師珠海律所】

(本文轉載自北京市京師律師事務所)

本文作者法律:羅文悅律師

引言

由於日常生活中,大多數人都接觸不到刑事案件,所以,很多人對刑事案件的辦案流程也都一知半解法律。對於可能涉嫌刑事犯罪的當事人及其家屬來說,在經歷了短暫的慌亂之後,弄清刑事案件辦案流程,是當事人及其家屬明晰訴訟權利、精準配合辦案、依法維護合法權益的核心前提,既能避免因不懂流程錯失申請取保候審、提出申訴辯解等關鍵時機,也能清晰各階段辦案節點與權責邊界,減少焦慮猜忌、避免盲目維權走彎路;更能幫助家屬理性對接律師、把控案件走向,在偵查、審查起訴、審判各環節精準發力,最大程度保障當事人的人身與財產權益,同時規範配合司法機關辦案,推動案件依法公正推進。

拘留後逮捕前不超過37天

專業文章丨刑事案件各階段辦案期限梳理與法律依據 專業文章丨刑事案件各階段辦案期限梳理與法律依據

展開全文

中華人民共和國刑事訴訟法

第九十一條 公安機關對被拘留的人,認為需要逮捕的,應當在拘留後的三日以內,提請人民檢察院審查批准法律。在特殊情況下,提請審查批准的時間可以延長一日至四日。

對於流竄作案、多次作案、結夥作案的重大嫌疑分子,提請審查批准的時間可以延長至三十日法律

人民檢察院應當自接到公安機關提請批准逮捕書後的七日以內,作出批准逮捕或者不批准逮捕的決定法律。人民檢察院不批准逮捕的,公安機關應當在接到通知後立即釋放,並且將執行情況及時通知人民檢察院。對於需要繼續偵查,並且符合取保候審、監視居住條件的,依法取保候審或者監視居住。

人民檢察院刑事訴訟規則

第二百九十條 對不批准逮捕的案件,公安機關要求複議的,人民檢察院負責捕訴的部門應當另行指派檢察官或者檢察官辦案組進行審查,並在收到要求複議意見書和案卷材料後七日以內,經檢察長批准,作出是否變更的決定,通知公安機關法律

第二百九十一條 對不批准逮捕的案件,公安機關提請上一級人民檢察院複核的,上一級人民檢察院應當在收到提請複核意見書和案卷材料後十五日以內,經檢察長批准,作出是否變更的決定,通知下級人民檢察院和公安機關執行法律。需要改變原決定的,應當通知作出不批准逮捕決定的人民檢察院撤銷原不批准逮捕決定,另行製作批准逮捕決定書。必要時,上級人民檢察院也可以直接作出批准逮捕決定,通知下級人民檢察院送達公安機關執行。

對於經複議複核維持原不批准逮捕決定的,人民檢察院向公安機關送達複議複核決定時應當說明理由法律

第二百九十七條 對本院負責偵查的部門移送審查逮捕的案件,犯罪嫌疑人已被拘留的,負責捕訴的部門應當在收到逮捕犯罪嫌疑人意見書後七日以內,報請檢察長決定是否逮捕,特殊情況下,決定逮捕的時間可以延長一日至三日;犯罪嫌疑人未被拘留的,負責捕訴的部門應當在收到逮捕犯罪嫌疑人意見書後十五日以內,報請檢察長決定是否逮捕,重大、複雜案件,不得超過二十日法律

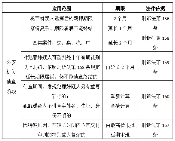
逮捕後偵查羈押期限

專業文章丨刑事案件各階段辦案期限梳理與法律依據

(本階段期限為2-7個月)

專業文章丨刑事案件各階段辦案期限梳理與法律依據

中華人民共和國刑事訴訟法

第一百五十六條 對犯罪嫌疑人逮捕後的偵查羈押期限不得超過二個月法律。案情複雜、期限屆滿不能終結的案件,可以經上一級人民檢察院批准延長一個月。

第一百五十七條 因為特殊原因,在較長時間內不宜交付審判的特別重大複雜的案件,由最高人民檢察院報請全國人民代表大會常務委員會批准延期審理法律

第一百五十八條 下列案件在本法第一百五十六條規定的期限屆滿不能偵查終結的法律,經省、自治區、直轄市人民檢察院批准或者決定,可以延長二個月:

(一)交通十分不便的邊遠地區的重大複雜案件法律

(二)重大的犯罪集團案件法律

(三)流竄作案的重大複雜案件法律

(四)犯罪涉及面廣,取證困難的重大複雜案件法律

第一百五十九條 對犯罪嫌疑人可能判處十年有期徒刑以上刑罰,依照本法第一百五十八條規定延長期限屆滿,仍不能偵查終結的,經省、自治區、直轄市人民檢察院批准或者決定,可以再延長二個月法律

第一百六十條 在偵查期間,發現犯罪嫌疑人另有重要罪行的,自發現之日起依照本法第一百五十六條的規定重新計算偵查羈押期限法律

犯罪嫌疑人不講真實姓名、住址,身份不明的,應當對其身份進行調查,偵查羈押期限自查清其身份之日起計算,但是不得停止對其犯罪行為的偵查取證法律。對於犯罪事實清楚,證據確實、充分,確實無法查明其身份的,也可以按其自報的姓名起訴、審判。

審查起訴期限

專業文章丨刑事案件各階段辦案期限梳理與法律依據 專業文章丨刑事案件各階段辦案期限梳理與法律依據

中華人民共和國刑事訴訟法

第一百七十二條 人民檢察院對於監察機關、公安機關移送起訴的案件,應當在一個月以內作出決定,重大、複雜的案件,可以延長十五日;犯罪嫌疑人認罪認罰,符合速裁程式適用條件的,應當在十日以內作出決定,對可能判處的有期徒刑超過一年的,可以延長至十五日法律

人民檢察院審查起訴的案件,改變管轄的,從改變後的人民檢察院收到案件之日起計算審查起訴期限法律

第一百七十五條 人民檢察院審查案件,可以要求公安機關提供法庭審判所必需的證據材料;認為可能存在本法第五十六條規定的以非法方法收集證據情形的,可以要求其對證據收集的合法性作出說明法律

人民檢察院審查案件,對於需要補充偵查的,可以退回公安機關補充偵查,也可以自行偵查法律

對於補充偵查的案件,應當在一個月以內補充偵查完畢法律。補充偵查以二次為限。補充偵查完畢移送人民檢察院後,人民檢察院重新計算審查起訴期限。

對於二次補充偵查的案件,人民檢察院仍然認為證據不足,不符合起訴條件的,應當作出不起訴的決定法律

一審審理期限

專業文章丨刑事案件各階段辦案期限梳理與法律依據

中華人民共和國刑事訴訟法

第二百一十條 自訴案件包括下列案件法律

(一)告訴才處理的案件法律

(二)被害人有證據證明的輕微刑事案件法律

(三)被害人有證據證明對被告人侵犯自己人身、財產權利的行為應當依法追究刑事責任,而公安機關或者人民檢察院不予追究被告人刑事責任的案件法律

第二百二十條 用簡易程式審理案件,人民法院應當在受理後二十日以內審結;對可能判處的有期徒刑超過三年的,可以延長至一個半月法律

第二百二十五條 適用速裁程式審理案件,人民法院應當在受理後十日以內審結;對可能判處的有期徒刑超過一年的,可以延長至十五日法律

第二百一十二條 人民法院對自訴案件,可以進行調解;自訴人在宣告判決前,可以同被告人自行和解或者撤回自訴法律。本法第二百一十條第三項規定的案件不適用調解。

人民法院審理自訴案件的期限,被告人被羈押的,適用本法第二百零八條第一款、第二款的規定;未被羈押的,應當在受理後六個月以內宣判法律

第二百零八條 人民法院審理公訴案件,應當在受理後二個月以內宣判,至遲不得超過三個月法律。對於可能判處死刑的案件或者附帶民事訴訟的案件,以及有本法第一百五十八條規定情形之一的,經上一級人民法院批准,可以延長三個月;因特殊情況還需要延長的,報請最高人民法院批准。

人民法院改變管轄的案件,從改變後的人民法院收到案件之日起計算審理期限法律

人民檢察院補充偵查的案件,補充偵查完畢移送人民法院後,人民法院重新計算審理期限法律

第二百三十條 不服判決的上訴和抗訴的期限為十日,不服裁定的上訴和抗訴的期限為五日,從接到判決書、裁定書的第二日起算法律

人民檢察院刑事訴訟規則

第四百二十二條 在審判過程中,對於需要補充提供法庭審判所必需的證據或者補充偵查的,人民檢察院應當自行收集證據和進行偵查,必要時可以要求監察機關或者公安機關提供協助;也可以書面要求監察機關或者公安機關補充提供證據法律

人民檢察院補充偵查,適用本規則第六章、第九章、第十章的規定法律

補充偵查不得超過一個月法律

二審審理期限

專業文章丨刑事案件各階段辦案期限梳理與法律依據

中華人民共和國刑事訴訟法

第二百四十三條 第二審人民法院受理上訴、抗訴案件,應當在二個月以內審結法律。對於可能判處死刑的案件或者附帶民事訴訟的案件,以及有本法第一百五十八條規定情形之一的,經省、自治區、直轄市高階人民法院批准或者決定,可以延長二個月;因特殊情況還需要延長的,報請最高人民法院批准。

最高人民法院受理上訴、抗訴案件的審理期限,由最高人民法院決定法律

結語

刑事案件各階段的辦案期限均有明確法律依據與法定標準,從拘留後逮捕前的黃金 37 天,到逮捕後偵查羈押的層級延展,再到審查起訴的期限計算與補充偵查規則,直至一審、二審的審理時限及特殊情形下的期限調整,形成了一套完整的期限規範體系法律。這些期限設定既兼顧了刑事案件的複雜多樣性,設定了重新計算、依法延長等靈活情形,也為案件辦理劃定了明確的時間邊界,避免久拖不決。當事人及家屬瞭解全流程的辦案期限,有利於配合辯護律師依法維護自身合法權益,同時也能讓案件在法定程式框架內有序推進。

作者簡介

專業文章丨刑事案件各階段辦案期限梳理與法律依據

羅文悅律師

中共黨員,北京市京師(淄博)律師事務所專職律師,上海政法學院刑法學碩士,研究生學歷法律。專注刑事法律領域,具備紮實的刑事法學理論功底,對刑事辯護、刑事風險防控等業務具有深度實踐經驗。以高度責任心為當事人提供精準、高效的刑事法律服務,全力維護當事人合法權益與法律公正。

專業文章丨刑事案件各階段辦案期限梳理與法律依據
本站內容來自使用者投稿,如果侵犯了您的權利,請與我們聯絡刪除。聯絡郵箱:[email protected]

本文連結://www.haizhilanhn.com/post/32524.html

🌐 /