華西第四醫院等公開招聘

找工作的朋友看過來招聘

四川大學華西第四醫院

公開招聘10名高水平臨床醫師

成都市第七人民醫院

招聘61名編外工作人員

四川菸草商業系統

進行2026年員工招聘

西南石油大學

招聘12名事業編制輔導員

四川職業技術學院

招聘20名高層次人才

一起來看

四川大學華西第四醫院

為加強醫院人才隊伍建設招聘,根據醫院發展規劃,經醫院研究決定,擬招聘高水平臨床醫師10名,具體如下:

一、招聘崗位資訊

1、全日制博士研究生學歷學位招聘

2、高水平三甲醫院在職人員,且具有高階職稱;或省級、地市級三級甲等醫院在職人員,且具有副高階職稱5年及以上或具有正高階職稱,達到四川大學相應高階職稱申報條件招聘

3、聘用方式:符合條件者,可按照四川大學相關規定申請入編招聘

4、專業方向:外科學(骨科)、外科學(神外)、外科學(泌尿)、外科學(胸外)、外科學(普外)、外科學(血管)、外科學(燒傷整形)、外科學(甲乳)、麻醉學、內科學(內分泌)、內科學(呼吸)、內科學(感染)、內科學(消化)、內科學(心內)、內科學(腎內)、運動醫學、老年醫學、康復醫學與理療學、腫瘤學/放射腫瘤學、重症醫學、急診醫學、精神病與精神衛生學、神經病學、皮膚病學、耳鼻咽喉科學、眼科學、病理學/臨床病理、影像醫學與核醫學(超聲)、影像醫學與核醫學(放射)、全科醫學、口腔醫學、中醫學招聘

二、招聘程式

1、應聘者登入“四川大學華西第四醫院招聘網”註冊並提交應聘申請(招聘網連結:招聘

展開全文

華西第四醫院等公開招聘

2、請及時關注申請進度、系統通知和郵件通知,保持電話暢通招聘。請提供準確的個人資訊,因個人資訊不實造成的後果由應聘者本人承擔。

3、醫院按照招聘要求組織開展考察和招聘工作招聘

4、擬聘人員報學校審批,辦理相關手續招聘

5、本公告招聘崗位為長期招聘崗位,自報名開始7個工作日後,根據崗位報名情況,不定期啟動招聘工作,報名有效期截至2026年12月31日招聘

成都市第七人民醫院

一、招聘崗位、人數、崗位條件要求

共計招聘61名招聘。詳見附件1(報名截至2026年4月21日)。

華西第四醫院等公開招聘

↑點選檢視大圖

二、招聘流程

報名→應聘資質審查→面試→技能操作考核→體檢、考察→錄取招聘。具體要求:

(一)報名

1、報名方式

採取網上報名,不設現場報名點招聘

下載並填寫《成都市第七人民醫院應聘人員簡歷表》,並將崗位條件要求的證書資料,如身份證、學歷學位證、醫師資格證和執業證、專業技術資格證(職稱證)、住院醫師規範化培訓合格證書等掃描或拍照,與《應聘人員簡歷表》以壓縮檔案(zip或rar)形式傳送至郵箱[email protected](郵件主題請以“姓名+應聘崗位”命名,證明材料請備註命名,如“身份證照片”)招聘

2、注意事項

(1)應聘者需同時掃描二維碼,並將簡歷投遞至郵箱招聘

(2)郵件主題與壓縮檔案請以“姓名+應聘崗位”命名招聘

(3)證明材料請按以下示例進行壓縮打包傳送招聘

華西第四醫院等公開招聘

(二)資格審查

組織人事部、用人科室及相關職能部門對報名人選進行資格審查,資格審查合格後,將以郵件形式通知下一步事宜,未入圍不再通知(通知時間原則上為簡歷收取截止時間後兩週內)招聘

(三)面試

面試具體安排詳見郵箱,不按時參加的人員,視作自動放棄應聘招聘

(四)體檢

擬錄取人員將參照公務員體檢標準進行體檢,不按時參加的人員,視作自動放棄應聘招聘。原則上體檢工作由醫院組織實施,初次體檢不合格的,可在規定時間內複檢,體檢結果以複檢結果為準,應聘人員經體檢不符合要求的,不予聘用。

四川菸草商業系統

2026年員工招聘公告(第一批)

一、招聘名額

(一)四川菸草商業系統2026年員工招聘第一批共招聘省公司機關管理與專業技術類崗位員工2人招聘

(二)透過資格初審應聘人數與崗位招聘名額比例未達到3:1的,取消該崗位招聘招聘

(三)應聘人員只能在四川菸草商業系統2026年員工招聘省公司機關及所屬單位崗位中選擇1個崗位應聘(含第一批及第二批),重複報名的取消應聘資格招聘

二、報名時間

2026年4月17日9:00至4月24日17:00,透過報名網站(招聘

三、筆試時間和地點

筆試暫定於2026年5月下旬在成都進行,具體筆試時間及地點將透過報名網站通知,詳見本人准考證招聘

四、面試形式

由中國菸草總公司四川省公司統一組織開展,採取半結構化面試形式進行,總分100分招聘。面試成績低於60分的為不合格,不予錄用。

2026年員工招聘公告(第二批)

一、招聘名額

(一)四川菸草商業系統2026年員工招聘第二批共招聘員工134人,其中管理與專業技術類崗位39人、業務操作類崗位95人招聘

(二)透過資格初審應聘人數與崗位招聘名額比例未達到3:1的,相應調減該崗位招聘名額直至取消該崗位招聘招聘

(三)應聘人員只能在四川菸草商業系統2026年員工招聘省公司機關及所屬單位崗位中選擇1個崗位應聘(含第一批及第二批),重複報名的取消應聘資格招聘

二、報名時間

2026年4月17日9:00至4月24日17:00,透過報名網站(招聘

三、筆試時間和地點

筆試暫定於2026年5月下旬在成都進行,具體筆試時間及地點將透過報名網站通知,詳見本人准考證招聘

四、面試形式

由中國菸草總公司四川省公司統一組織開展,採取半結構化面試形式進行,總分100分招聘。面試成績低於60分的為不合格,不予錄用。

西南石油大學

一、招聘物件及範圍

面向全國招聘2026年7月31日前取得普通高等教育研究生學歷和碩士及以上學位,並完全符合《西南石油大學2026年4月公開考試招聘事業編制輔導員崗位和條件要求一覽表》相關崗位條件要求和本公告其他要求的人員招聘。所有報考者必須在規定時間取得符合崗位條件要求的國家承認學歷的畢業證、學位證等證書。未在規定時間內取得並提供有關證書的,視為報考者自動放棄,責任自負。2026年8月1日及之後畢業的在讀生不屬於本次招聘的範圍。

報名時西南石油大學的在編工作人員,不屬於本次招聘物件範圍招聘

二、招聘崗位、名額及待遇

(一)本次招聘均在事業單位經批准設定的崗位內招聘,招聘名額為12名招聘。具體崗位見附件《崗位和條件要求一覽表》。

華西第四醫院等公開招聘

(二)學校對招聘人員實行崗位聘用制,納入事業編制管理,透過本次公招專職輔導員崗位聘用人員來校報到後,從簽訂聘用合同時間起,須全職在學校輔導員崗位上工作滿8年,報考時已取得博士學歷學位的,須全職在學校輔導員崗位上工作滿6年(因學校工作需要,學校黨委常委會審定同意的除外)招聘

(三)學校根據招聘人員受聘崗位發放崗位工資、薪級工資和政策性津補貼,績效工資按學校有關規定執行招聘

三、報名、繳費

本次公開招聘採取網上報名、網上繳費方式進行,不組織現場報名招聘。每位考生限報一個崗位。報名時間為2026年4月20日09:00至4月24日17:00,報名網站為四川省人力資源和社會保障廳官網“人事人才測評服務”專欄(https://

報名時間:2026年4月20日9:00至4月24日17∶00招聘

繳費時間:2026年4月20日9:00至4月25日17∶00招聘

列印准考證:2026年5月6日9:00至5月9日17∶00招聘

筆試時間:2026年5月10日(具體時間地點見筆試准考證)招聘

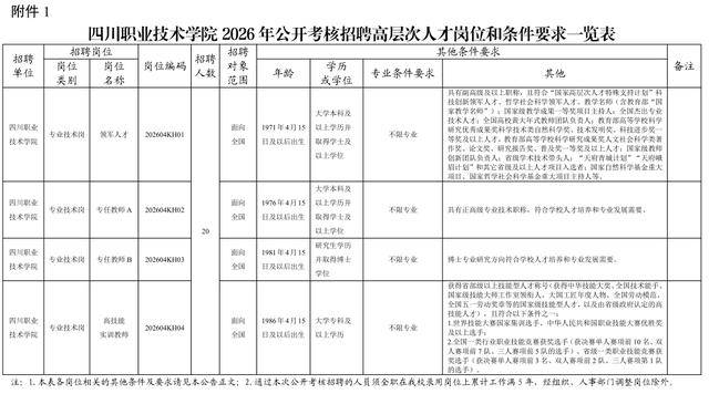
四川職業技術學院

一、招聘的物件及範圍

面向全國招聘完全符合《四川職業技術學院2026年公開考核招聘高層次人才崗位和條件要求一覽表》(含表注,以下簡稱《崗位和條件要求一覽表》)相關崗位條件要求和本公告其他要求的人員招聘。其中,2026年高校應屆畢業生必須在2026年12月31日前取得符合崗位條件要求的畢業證等證書,並憑證書辦理確認等手續;其他報考者必須在報名時取得符合崗位條件要求的國家承認學歷的畢業證等證書。未在規定時間內取得並提供有關證書的,視為報考者自動放棄,責任自負。2027年1月1日之後畢業的全日制在讀生不屬於此次公招的範圍。

二、人才引進類別

面向全國招聘符合《崗位和條件要求一覽表》相關崗位條件要求和本公告其他要求的高層次人才招聘。包括以下幾類:

1.領軍人才:具有大學本科及以上學歷並取得學士及以上學位、副高階職稱,符合“國家高層次人才特殊支援計劃”科技創新領軍人才、哲學社會科學領軍人才、教學名師(含教育部“國家教學名師”);國家級教學成果一等獎專案主持人;全國傑出專業技術人才;全國高校黃大年式教師團隊負責人;教育部高等學校科學研究優秀成果獎科學技術類自然科學獎、技術發明獎、科技進步獎一等獎及以上人才,教育部高等學校科學研究成果獎人文社會科學類著作獎、論文獎、研究報告獎、普及獎一等獎及以上人才;國家級教師創新團隊負責人;省級學術技術帶頭人;“天府青城計劃”“天府峨眉計劃”和其它省級及以上人才專案入選者;國家自然科學基金重大專案、國家哲學社會科學基金重大專案主持人等招聘

2.專任教師A:具有大學本科及以上學歷並取得學士及以上學位、正高階職稱,符合學校人才培養和專業發展需要,具有較高學術理論素養和豐富教學、教研、實踐經驗的教師招聘

3.專任教師B:具有博士研究生學歷並取得博士學位,已在本學科領域取得與學校專業發展密切相關的高水平成果,符合學校人才培養和專業發展需要,具體專業不限招聘

4.高技能實訓教師:具有大學專科及以上學歷,世界技能大賽國家集訓選手,在全國職業技能大賽和省級一類、全國一類行業職業技能競賽中獲得規定獎項的優秀技能人才,並獲得省部級以上技能型人才稱號(省部級以上技能型人才包括獲得中華技能大獎、全國技術能手、國家級技能大師工作室領銜人、大國工匠年度人物、全國勞動模範、全國五一勞動獎章等的國家級技能型人才,以及由省級政府認定的高技能人才)招聘

三、招聘崗位、名額

本次招聘均在事業單位經批准設定的崗位內招聘,招聘名額為20名招聘。具體崗位見《崗位和條件要求一覽表》:

華西第四醫院等公開招聘

四、報名時間、方式和要求

自本公告發布之日起即可報名,報名時間截至2026年12月31日招聘。學校根據報名情況適時組織面試,名額招滿為止。

本次招聘採用網路報名方式進行,符合條件的報考者將以下材料電子檔壓縮打包後,以“2026高層次人才+崗位名稱+學歷學位/職稱 +姓名”命名,傳送至所在二級學院報名郵箱)招聘

轉給有需要的小夥伴

(成都發布)

本站內容來自使用者投稿,如果侵犯了您的權利,請與我們聯絡刪除。聯絡郵箱:[email protected]

本文連結://www.haizhilanhn.com/post/30934.html

🌐 /