今起啟用!鄭州、洛陽、周口三地新增電子警察抓拍裝置

洛陽市欒川縣

記者從洛陽市欒川縣公安局交通管理大隊獲悉,欒川縣鸞州大道與黃石砭君山東路交叉口、鸞州大道與安康路交叉口、鸞州大道與伊水路交叉口、鸞州大道與伏牛路交叉口、鸞州大道與長春路交叉口、興華路與伏牛路交叉口將增設交通技術監控裝置,2月10日起開始啟用電子

今起啟用!鄭州、洛陽、周口三地新增電子警察抓拍裝置

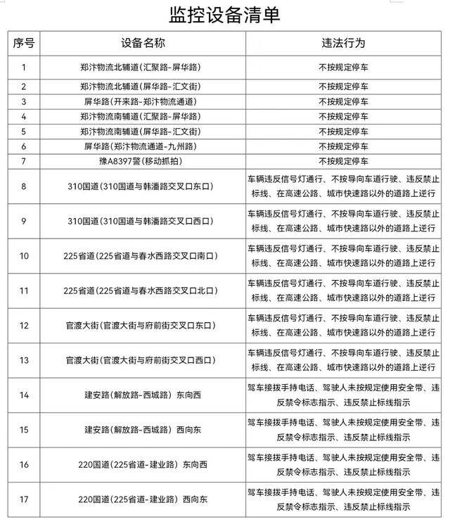
監控裝置設定地點及查處的道路交通違法行為:

今起啟用!鄭州、洛陽、周口三地新增電子警察抓拍裝置

中牟新區

為全面推動中牟新區交通管理工作,有效預防和減少道路交通事故的發生,保障人民群眾出行安全,根據《中華人民共和國道路交通安全法》、《行政處罰法》等法律法規規定,中牟新區公安局交通管理警察大隊在部分道路、路口整改、增設交通技術監控裝置,現將這批新建、整改的交通技術監控裝置予以公示電子

公示時間

2026年2月4日 - 2月10日

展開全文

抓拍時間

2026年2月11日起

抓拍內容

機動車違反交通訊號燈通行的、不按導向車道行駛的、機動車逆向行駛的、機動車違反禁止標線指示的、機動車違反禁令標誌指示的、駕車接撥手持電話的、駕駛人未按規定使用安全帶的、不按規定停車電子

今起啟用!鄭州、洛陽、周口三地新增電子警察抓拍裝置

周口扶溝縣

為加強道路交通安全管理,預防和減少道路交通事故,保障人民群眾的生命財產安全,根據《中華人民共和國道路交通安全法》及其實施條例等法律法規規定,扶溝縣公安局交通管理大隊新增7個路口電子警察,對機動車違反交通訊號燈通行、逆行、壓線、不按導向車道行駛等交通違法行為將自動抓拍,請廣大群眾自覺遵守交通法規,共同維護道路交通秩序電子

現將有關事宜公告如下電子

一、公示時間電子

2026年2月9日——2026年2月15日

二、啟用時間電子

2026年2月16日

三、抓拍點位電子:紅綠燈電子警察點位7個路口

(1)扶溝縣迎賓大道與金海路交叉口

(2)扶溝縣文化路與荷花路交叉口

(3)扶溝縣將軍路與文化路交叉口

(4)扶溝縣將軍路與長豐路交叉口

(5)扶溝縣扶亭路與園區二號路交叉口

(6)222省道與102省道交叉口

(7)102省道鹽洛高速口

特此公告

扶溝縣公安局交通管理大隊

2026年2月9日

來源:平安中牟電子,洛陽交警,扶溝縣公安局交通管理大隊

本站內容來自使用者投稿,如果侵犯了您的權利,請與我們聯絡刪除。聯絡郵箱:[email protected]

本文連結://www.haizhilanhn.com/post/13051.html

🌐 /