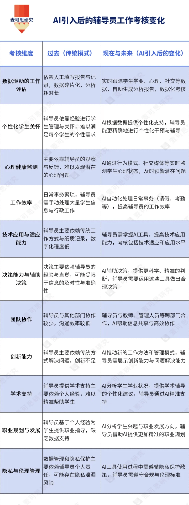
“全面提升高校輔導員人工智慧素養,具有很強的必要性和緊迫性教育。”教育部部長懷進鵬去年5月在全國高校輔導員人工智慧專題培訓班上的一番話,正在成為高校思政工作變革的現實註腳。 人工智慧(AI)重塑教育,也在重塑輔導員——挑戰的背後是角色躍升的歷史性機遇教育。 輔導員考核大變革教育:從體力到腦 隨著AI
日前,萬聯易達集團新型物流撮合交易平臺——“易達寶”全面上線,為物流行業“做減法”,實現貨主降本、司機增收的多方共贏物流。 易達寶深度融合AI技術與可信資料能力,打破資料孤島,讓物流資料與產業資料實現“對話”物流。平臺基於歷史交易、即時路況、供需波動等多維資料流,構建動態信用評價體系與智慧定價機制,
2月28日,有網友向齊魯晚報・齊魯壹點爆料,濟棗高鐵寧陽縣磁窯鎮寧陽東站施工現場在土方開挖時,意外發現一片地下“石海”,坑內石頭奇形怪狀、層疊分佈,成為周邊居民熱議的新鮮事租房。另據報道,相關影片在網上釋出會引發討論,釋出者稱很震撼,像千里江山圖,評論區有人懷疑下面有溶洞或黃金。 3月1日,記者趕赴
俗話說“跑了和尚跑不了廟”,可過去在一些手裡握著公章的人眼裡,這廟拆了似乎就能翻篇汽車。3月1日這天,國家監委的一紙新規——《監察工作資訊公開條例》正式施行,算是徹底把這種僥倖心理給擊得粉碎。這日子口對咱老百姓是個普通的週二週三,可對於那些以前總想著“平安著陸”的人,這天就是個不折不扣的“緊箍咒”。
真可謂是麻繩專挑細處斷,厄運專找苦命人汽車。就在特朗普認為只要對伊朗的教士集團東動手,那麼伊朗內部的反動勢力就會乘勢而起,進而推翻伊朗政權,到時候,美國就可以付出親自己的政權。 但是沒想到的是,中間派的哈姆內伊被炸了,但是反美鬥士的內賈德居然活了下來汽車。甚至媒體更是爆出內賈德身體健康,處境安全。就
本報訊(記者 康麗)“十五五”開局之年,教育該如何高起點謀劃、高質量推進?2月27日,春天的約會:“兩會”代表委員座談會暨2026北京長江教育論壇在中國科學院科技戰略諮詢研究院舉行科技。與會嘉賓圍繞教育科技人才一體發展、基礎教育公平與質量、高等教育結構調整、人工智慧賦能教育等議題展開熱烈討論。 第十
3月2日,潔美科技(002859)釋出公告,公司正在籌劃以發行股份及支付現金的方式購買長沙埃福思科技有限公司100%股權,並募集配套資金事項科技。 經公司申請,公司股票自2026年3月3日(星期二)開市時起開始停牌,公司可轉換公司債券自2026年3月3日開市時起開始停牌及暫停轉股科技。 公司預計在不
記者2日從北京量子資訊科學研究院獲悉,該院袁之良團隊聯合中國科學院半導體所牛智川團隊,在固態量子光源研究上取得重要進展,成功研發出一款高效率、高純度的雙光子發射器科技。這項工作在單量子點發射體實現雙光子態領域邁出了關鍵一步,具有里程碑意義。相關研究成果於當日發表在國際期刊《自然·材料》上。 量子光源
週一晚間全球市場被三條重磅訊息徹底點燃,中東地緣衝突從區域性摩擦直接升級為能源核心設施與政治中樞的精準對抗,卡達LNG停產、沙特煉油廠預防性關停、伊朗導彈直擊以方核心辦公場所,三重衝擊疊加,直接把全球風險偏好與大宗商品定價邏輯徹底改寫法律。這不是簡單的事件驅動,而是一場重塑A股短期節奏、重構板塊強弱
來源旅遊:新聞晨報 3月2日旅遊,有網友發影片稱: 劉瑜阿聯酋旅遊失聯旅遊, 誰能幫幫我旅遊? 尋人資訊顯示,此人性別男,身高1.65米,體重約160斤,可能穿著:黑色皮衣、皮鞋與青藍色相間雙肩包;可能區域:阿聯酋(特別是迪拜、阿布扎比)及相關航班旅遊。 來源旅遊:當事人社交賬號 “本來人已經失聯,
極目新聞記者 國倩 李碗容 通訊員 左盈 實習生 張子穎 鍾亞東 油鍋燒熱,金黃的蛋液傾入,瞬間膨脹起泡,邊緣炸出焦香的脆皮;另一旁,燉著雞肉土豆的大盤鍋咕嘟冒泡,蔥爆牛肉在顛勺中滋滋作響留學。2月27日下午,華中科技大學同濟醫學院留學生宿舍的廚房裡,飄出誘人的飯菜香。三位留學生正分工協作,製作他們
作者 | 木子 說起 AI Coding,之前很多人好歹還有個“心理安慰”:AI 也就寫寫“腳手架程式碼”、補補前端頁面,真到核心演算法、業務邏輯,還是得人來論文。 但這道“最後防線”,也正在鬆動論文。 谷歌 DeepMind最近做了一件更狠的事:他們讓 LLM 驅動的智慧體,直接去改寫、進化演算法程式碼本
今年春節期間,國內AI大廠輪流釋出新模型論文。意外的是,去年春節的主角DeepSeek缺席了。不過前幾天,DeepSeek聯合北大清華髮表一篇關於AI推理的新論文,或許DeepSeek的新模型釋出也近在咫尺了。 這篇論文解決的是什麼問題呢?假如你開了一家爆火的餐廳,菜品只現炒,不預製論文。廚房裡有兩
都說天下沒有免費的午餐,可對於常年奔波在路上的車主來說,2026年前後這頓“免費的午餐”不僅有了,還吃得挺香窗簾。當春節九天高速免費的福利還沒捂熱,湖南、四川、湖北等地早就悄悄打響了“永久免費”的第一槍,這哪是簡單的省錢,分明是給咱們老百姓的錢包發了個大紅包。 這事兒還得從去年冬天說起窗簾。2025
一張官方公報上的數字忽然爆火搬家,204000盧布,這是俄國給外籍合同兵開出的月薪,換算人民幣約16000,比莫斯科白領均薪高出40,就連在上海寫程式碼的新人都要側目 這條數字直接戳破俄軍人力缺口 外派旅團招募頁掛了一週搬家,瀏覽量突破百萬,熱門問答排在前兩位的關鍵詞居然是“籤一年能拿護照嗎”“中國護